来源:中国创新教育网 作者: 成浩 已有0人评论 2026/3/20 21:55:14 加入收藏
——教育高质量发展背景下学校内涵发展、品牌建设与成果培育共建方案
关注人的发展是新时代教育工作的主旋律。当前,各地教育系统高度重视学校内涵建设,大力推进“一校一品”工程,着力打造特色鲜明、品质卓越的办学品牌。在此背景下,各级教学成果奖的评选与推广,不仅为教育高质量发展、优质均衡推进提供了重要引领,更与学校特色品牌建设、内涵发展形成互为支撑、相互赋能的紧密关系:教学成果奖为学校内涵发展、特色品牌建设提供方向引领、实践支撑与权威认可,学校特色品牌建设为内涵发展搭建载体、为教学成果奖培育筑牢根基,内涵发展则为品牌建设、成果培育注入核心动力,三者同向发力,共同推动教育事业迈向更高质量、更具特色的发展新阶段。
长期以来,部分学校在发展过程中存在“重外延、轻内涵”的倾向:过于注重扩规模、建大楼、拼硬件等外在条件,而在办学软实力、育人真质量、可持续发展能力等方面着力不足。学校内涵发展,核心是不拼“外在硬件”,而拼“内在质量”,把功夫下在“里子”上,重点体现在办学理念科学稳定、课程教学优质高效、教师专业持续成长、学生发展全面扎实、学校文化向上向善、资源使用聚焦育人等方面,最终让学校“有灵魂、有质量、有特色、有温度”。推进内涵发展,是新时代学校提质升级、特色发展的必由之路,也是品牌建设与成果培育最坚实的根基;打造特色品牌,是内涵发展的外在彰显;培育优质成果,是内涵发展与品牌建设的自然沉淀,三者有机统一,共同构成学校高质量发展的核心支撑。
但在实践推进过程中,部分学校仍存在内涵建设不够深入、品牌打造不够系统、成果提炼不够成熟等现实问题,尤其是在教学成果培育与推广方面,还存在短期包装、重形轻质、实践不足、成果碎片化等堵点与难点,难以真正实现以内涵支撑品牌、以实践孕育成果、以成果彰显内涵的良性循环。
为顺应新时代教育发展要求,有效破解当前学校发展中存在的特色不鲜明、内涵不深厚、成果碎片化等问题,推动学校以专题研究为抓手,深耕内涵发展、凝练办学特色、打造品牌优势,促进育人成果从零散积累向系统培育转变、从文字包装向实践落地转型,真正让教学成果奖成为学校专题研究、内涵发展与特色品牌建设的自然延伸与显性成果,现结合“从教学走向教育”共同体各成员单位(学校、教研机构、教育行政部门及相关个人)的教育教学实际,制定本实施方案。
本方案适用于“从教学走向教育共同体”全体成员单位,同时欢迎共同体外致力于以专题研究打造教育特色品牌、推动从教学走向教育实践、深化学校内涵发展的各类单位、集体及个人参与。方案聚焦学校内涵发展、品牌建设、成果培育一体化推进全流程,同步融入潜在育人成果全周期培育要求,明确目标任务、实施路径、责任分工与保障体系,为各单位以专题研究促内涵、塑品牌、育成果提供标准化、可操作的指导,助力打造一批有特色、有内涵、有成果、可推广的教育专题特色品牌,培育一批贴合实践、彰显育人价值、可冲击各级教育成果奖的高质量潜在育人成果,推动学校内涵发展水平持续提升。让每一个专题都成为品牌的基石,让每一项成果都成为育人的丰碑,让内涵发展成为学校持续向好的不竭动力。
一、方案总则
(一)指导思想
以国务院《教学成果奖励条例》为遵循,立足“从教学走向教育”发展方向,紧扣“专题铸品牌,成果树标杆,内涵促发展”核心理念,坚持实事求是、实践为先、育人为本、长期培育、品牌引领原则,以破解教育教学真实问题为导向,以专题研究为核心抓手,以系统实践为根基,以专家引领为支撑,以提升实践成效、品牌影响力和内涵发展水平为目标,坚持专题研究、内涵发展、品牌建设、成果培育四者融合,协同构建“专题选题—实践探索—内涵提升—品牌塑造—成果凝练—推广应用”全周期共建机制,推动学校内涵特色发展、品牌建设与潜在育人成果培育同步提升、一体彰显。注重实践成效与品牌积淀、内涵沉淀,让专题研究成为学校内涵发展、特色品牌的核心支撑,让潜在育人成果成为品牌建设与内涵发展的生动体现,最终实现“打造特色品牌、培育优质成果、深化内涵发展、惠及一批师生”的目标,充分发挥教育成果奖的导向、激励与辐射作用,助力教育高质量发展。
(二)核心目标
本方案以专题化育人课程建设为核心路径,紧扣“专题铸品牌,成果树标杆,内涵促发展”核心理念,实现专题研究、内涵发展、品牌建设、成果培育四者有机统一、同向发力,坚持“成果不是申报出来的,而是深耕出来的”,分阶段、系统化推进,最终让高水平教学成果奖成为学校内涵发展与品牌建设的自然产物与附带成果,推动学校实现“有灵魂、有质量、有特色、有温度”的内涵式发展。
总体目标
以育人课程化构建系统完善的校本课程体系,夯实内涵发展核心基础;让德育落地实化、教师专业成长、学校文化丰盈、特色品牌彰显、教学成果自然积淀,全面提升办学软实力与育人质量;真正实现以课程育新人、以研究促发展、以成果树品牌、以品牌强内涵的整体追求,推动学校内涵发展水平、品牌影响力、成果质量同步提升。
1. 短期目标(1 年内)
完成共同体各单位专题研究方向的排查、遴选与定位,确定贴合校情、契合内涵发展需求、具有培育潜力的专题项目;启动专题化育人课程试点实践,搭建专家指导体系,推动各成员单位树立“专题引领、长期深耕、品牌赋能、内涵提质”的发展理念;同步开展育人成果素材储备与过程归档,建立专题、品牌、成果、内涵发展一体化推进台账,杜绝短期包装、重形轻质现象,夯实内涵发展、品牌建设与成果培育的基础。
2. 中期目标(1—3 年)
以专题化实践为核心,推动各成员单位内涵发展初见成效,打造一批具有区域影响力的学校特色品牌雏形;形成可复制、可推广的专题育人课程实施模式,培育一批实践满 2 年以上、有系统方案、有原始素材、有真实成效的优质潜在成果;完善校—县—市—省四级联动培育体系,优化办学理念、课程教学、教师发展等内涵要素,形成“专题研究—实践优化—内涵提升—品牌升级—成果凝练”的良性循环。
3. 长期目标(3—5 年)
建成一批内涵深厚、特色鲜明、辐射力强的教育品牌学校,实现内涵发展水平全面提升;培育一批可冲击市级、省级乃至国家级教学成果奖的高质量育人成果;实现“打造一个品牌、培育一项成果、解决一类问题、惠及一批师生、深化一方内涵”的发展目标;构建长效化、制度化的内涵发展、品牌建设与成果培育联动机制,让教学成果奖真正成为专题深耕、内涵发展、品牌塑造的自然结晶,全面彰显“从教学走向教育”的共同体价值与示范引领力。
(三)核心原则
1. 实践导向、品牌引领、内涵赋能原则:摒弃“3 个月文字包装”的短期行为,将专题研究、品牌建设、成果培育、内涵发展的重心放在长期系统实践上,所有专题研究源于真实教育教学场景,所有特色品牌扎根实践土壤、彰显内涵底蕴,所有潜在成果经过不少于 2 年的实践检验,所有内涵发展举措贴合办学实际,确保专题有实效、品牌有根基、成果有价值、内涵有提升,最终实现品牌引领成果、成果彰显内涵、内涵支撑发展。
2. 育人优先、专题聚焦、内涵提质原则:聚焦“立德树人”根本任务,突出专题研究、品牌建设与内涵发展的育人价值,重点培育聚焦德育、心理健康、劳动教育、五育融合、家校社协同、特色课程建设等领域的专题项目,贴合“从教学走向教育”的转型需求,推动办学理念、课程教学、教师发展、学生成长等内涵要素同步提升,让专题研究成为育人载体与内涵提质抓手,让特色品牌成为育人符号与内涵彰显载体。
3. 系统推进、融合发展、协同发力原则:构建“专题研究—内涵发展—品牌建设—成果培育”四位一体的全周期、全方位共建体系,涵盖选题、实践、内涵提升、品牌塑造、成果凝练、推广等各个环节,实现专题研究常态化、品牌建设规范化、成果培育科学化、内涵发展持续化,避免碎片化、突击化,推动四者深度融合、同步提升、协同发力。
4. 协同联动、因地制宜、内涵适配原则:发挥共同体统筹协调作用,整合成员单位资源,建立校际协同、专家引领、行政支撑、智能助力的联动机制,形成共建合力;结合各成员单位办学特色、学情校情,精准定位专题研究方向,打造具有本校特色的教育品牌,培育贴合自身实际的潜在育人成果,制定适配本校内涵发展水平的推进方案,不搞“一刀切”,确保内涵发展、品牌建设、成果培育与本校实际高度契合。
5. 实事求是、久久为功、内涵沉淀原则:尊重教育教学规律,不夸大专题成效、不伪造实践材料、不虚构品牌亮点、不虚假提升内涵,以实践数据、原始素材为支撑,客观凝练成果、总结内涵发展经验,确保专题、品牌、成果、内涵名实相符、经得起检验;坚持长期深耕,摒弃急功近利思想,让专题研究持续深化、特色品牌不断升级、潜在成果逐步沉淀、内涵发展持续提质。
二、培育共建对象、范围
(一)核心定位
学校内涵发展是核心根本,专题特色品牌建设是核心载体,潜在育人成果培育是重要支撑,三者同步推进、有机融合——以专题研究为抓手,深耕内涵发展,优化办学理念、课程教学、教师发展等核心要素,打造内涵丰富的教育品牌,本质上就是在培育高质量的潜在育人成果;教学成果奖将成为内涵发展、品牌建设过程中自然形成的附带产品,无需刻意突击包装,真正实现“内涵提质、品牌塑形、成果自然生成”。
(二)培育与建设对象
共同体各成员单位,包括区域教育部门、教科研机构、学校;共同体遴选的、具有专题研究潜力、品牌建设基础和内涵发展提升空间的重点单位;教师个人或团队开展的、贴合育人需求、具有特色性、能助力内涵发展的实践研究项目。重点面向有意愿以专题研究促内涵发展、打造特色品牌的学校,推动其将专题研究、内涵发展、品牌建设与成果培育深度结合,实现同步提升。
(三)专题品牌与成果培育范围
本方案所指“教育专题特色品牌”,是指学校以某一核心专题研究为抓手,深耕内涵发展,经过长期实践,形成的具有鲜明特色、深厚内涵、良好口碑、可复制推广的教育模式或办学特色,涵盖课程、德育、管理、教师发展等多个领域,是学校内涵发展水平的集中彰显。
本方案所指“潜在育人成果”,是指各成员单位在专题特色品牌建设、内涵发展过程中,围绕专题研究破解教学痛点、改革难点、育人堵点,优化内涵发展要素,经过初步实践探索,具备进一步培育价值、有望形成可复制推广的教育教学方案的项目,主要涵盖以下范围:
1. 教学类专题与成果:聚焦教书育人统一、课堂教学改革、特色课程开发与实施、教学方法创新、数字化教学融合、作业与评价改革等专题,打造教学特色品牌,同步培育相关潜在育人成果,突出“教与学”的优化升级,助力提升教学质量,夯实内涵发展核心基础。
2. 教育类专题与成果:聚焦德育育人、心理健康教育、劳动教育、生涯教育、家校社协同育人、学校治理创新、教师专业发展、区域教育均衡、特殊教育融合等专题,打造德育特色、管理特色等品牌,同步培育相关潜在育人成果,突出“全域育人、系统育人”,贴合教育发展趋势,推动学校内涵发展水平全面提升。对全国德育落地教育联盟已开展的随笔育人、班会育人、学校全环境育人项目予以重点培育,助力打造相关专题特色品牌,深化学校德育内涵。
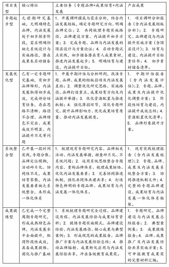
三、专题品牌建设暨潜在育人成果培育分类(按研究进程与发展阶段划分)
根据培育与建设对象的专题研究基础、品牌发展阶段、内涵发展水平与培育重点,结合共同体建设与培育工程推进要求,分为以下四类,精准定位、分类施策、梯次推进,实现专题品牌建设、潜在育人成果培育与内涵发展同步提升:
(一)专题起步型
无前期专题研究基础,未形成明确的学校特色品牌,内涵发展处于初步探索阶段,办学理念、课程体系、教师发展等核心要素有待完善,潜在成果未启动储备。坚持问题导向、需求导向、务实可行原则,通过调研摸底、需求分析,结合单位内涵发展短板,与培育单位共同明确专题研究方向、梳理品牌建设路径、制定内涵提升初步方案,完成专题研究、品牌建设与内涵发展的顶层设计与方案论证,夯实专题起步、品牌培育与内涵提升基础,同步启动潜在育人成果初步储备。
(二)发展优化型
已有一定专题研究基础,形成初步的特色品牌雏形,内涵发展取得初步成效,但办学理念的落地、课程教学的优化、教师专业的成长等仍有提升空间,进入专题深化、品牌提升、成果优化、内涵提质阶段。经过中期评估与分析研判,找准专题研究的短板、品牌建设的不足、成果培育的弱项、内涵发展的差距,对研究思路、实施路径、品牌打造重点、成果培育方向、内涵提升举措进行调整完善,优化资源配置与推进机制,补齐短板、强化弱项、缩小差距,推动专题研究提质、品牌形象升级、成果培育提效、内涵发展提质。
(三)系统整合型
已开展一段时间专题研究,形成若干特色项目,内涵发展取得一定成效,但存在专题分散、品牌定位模糊、活动碎片化、协同性不足等问题,潜在育人成果培育也处于零散状态,办学理念、课程体系、教师发展等内涵要素缺乏系统性整合。聚焦共同体共建、资源共享、整体提升,运用系统思维整合专题研究内容、重构品牌建设体系、梳理成果培育脉络、优化内涵发展要素,推动专题研究系统化、品牌建设一体化、成果培育规范化、内涵发展系统化,形成结构完整、协同高效、特色鲜明的专题品牌、成果培育与内涵发展一体化体系。
(四)成果提炼型
已完成一个完整周期的专题研究,形成成熟的教育专题特色品牌,内涵发展水平全面提升,办学理念先进、课程体系完善、教师队伍优良、学生发展全面,取得阶段性育人成效,潜在育人成果进入总结升华阶段。系统梳理专题研究全过程、品牌建设历程、内涵发展经验、成果培育过程,提炼专题实施模式、品牌建设经验、内涵发展路径、成果核心亮点,形成规范的成果报告、典型案例与推广方案,推动专题品牌辐射推广、潜在育人成果转化应用、内涵发展经验共享,助力冲击各级教育成果奖,实现“内涵优、品牌成、成果出”的目标。
附:培育与建设项目分类表(按研究进程与发展阶段划分)
说明:根据培育与建设对象的专题研究基础、品牌发展阶段、内涵发展水平与培育重点,结合共同体建设与培育工程推进要求,分类施策、梯次培育,确保专题品牌建设、潜在育人成果培育与内涵发展同步推进、取得实效。

四、全周期实施流程(专题品牌建设、成果培育与内涵发展同步推进)
遵循“前期培育(专题启动+品牌起步+内涵起步)—中期凝练(专题深化+品牌提升+内涵提质+成果优化)—申报冲刺(成果打磨+品牌展示+内涵彰显)—评审答辩(成果答辩+品牌推介+内涵呈现)—推广巩固(品牌辐射+成果落地+内涵深化)”的全周期路径,结合教育成果奖评审要求,明确各阶段核心任务、时间节点、必备材料与责任主体,确保专题品牌建设、潜在育人成果培育与内涵发展同步推进、有序落地,最终让教学成果奖成为内涵发展与品牌建设的附带产品。
(一)第一阶段:前期培育阶段(1—3 年,核心:专题落地、品牌起步、内涵起步、素材积累)
1. 核心任务
(1)专题遴选与品牌定位、内涵梳理:各成员单位围绕教育教学真问题、内涵发展短板,坚持“小切口、大纵深、有特色、促内涵”原则,结合本校办学优势,确定 1—2 个核心专题研究方向,明确专题定位、品牌打造目标与内涵提升重点,组建跨学科培育团队(建议包含实践教师、教研员、理论专家),完成共同体及校级/区级立项申报,实现“专题有特色、品牌有方向、内涵有抓手”。
(2)方案实施与品牌起步、内涵起步:培育团队指导成员单位制定详细的专题研究、品牌建设与内涵发展实施方案,明确改革思路、实施路径、团队分工、阶段目标及预期成效,在指定班级、学科或区域开展试点实践;同步启动品牌形象塑造,打造专题品牌标识、特色活动载体,推动办学理念落地、课程教学优化,让专题研究落地生根、品牌形象初步显现、内涵发展有序起步;采用“计划—实施—观察—反思”的循环模式,持续迭代优化专题方案、品牌建设方案与内涵提升方案。
(3)过程管控与素材积累、内涵沉淀:各成员单位定期召开专题研究、品牌建设与内涵发展推进会,跟踪实践进度,解决实施中的难点问题,推动内涵发展稳步提升;培育团队同步收集专题实践、品牌建设、内涵发展过程中的各类原始数据、案例,记录专题推进、品牌成长、内涵提升、成果形成的完整过程,建立专题、品牌、成果、内涵发展联动档案,杜绝事后补材料、伪造材料,为后续成果凝练、内涵深化奠定基础。
(4)初步提炼与品牌培育、内涵提质:每半年进行 1 次阶段性总结,梳理专题实践中的有效经验、创新做法,初步形成可复制的专题实施模式;同步优化品牌建设举措,丰富品牌内涵,提升品牌知晓度;初步提炼潜在育人成果雏形,梳理内涵发展初步成效,同步对接共同体专家团队获取阶段性指导意见,推动专题、品牌、成果、内涵同步提升。
2. 必备材料清单
(1)立项相关:选题论证报告(含内涵发展需求分析)、立项申请书、培育任务书(明确分工、目标,含内涵提升目标)、专家论证意见表、专题定位、品牌建设规划书与内涵发展初步规划。
(2)实践与品牌、内涵相关:专题研究、品牌建设与内涵发展实施方案、阶段性总结报告(每半年 1 份,含内涵发展成效)、团队会议记录、塑课记录、课堂实录(每学期不少于 3 份)、教学设计、课件、作业/任务单样本(实施前后对比)、品牌活动照片/视频、品牌标识设计方案、内涵发展相关举措及佐证材料。
(3)素材相关:学生作品、学生访谈记录、家长反馈意见(纸质+电子)、教师教学反思、实践数据统计表(如学生成绩、素养提升、参与度等)、品牌建设反馈意见、内涵发展相关反馈意见(教师、学生、家长)。
(4)指导相关:专家指导记录(含专题、品牌、内涵发展指导)、专题研训签到表及课件、校际交流研讨资料(含内涵发展、品牌建设交流)、品牌建设交流材料。
3. 时间节点(可根据成果类型灵活调整)
(1)第 1—3 个月:完成专题遴选、品牌定位、内涵发展重点梳理、团队组建、立项申报(共同体内),确定实践、品牌建设与内涵发展方案,启动试点实践、品牌起步与内涵起步工作。
(2)第 4—12 个月:开展首轮试点实践,每季度召开 1 次推进会,半年提交 1 次阶段性总结,收集基础素材,初步打造品牌活动载体,推动内涵发展初步见效。
(3)第 13—24 个月:优化专题实践方案、品牌建设方案与内涵发展方案,扩大试点范围,深化专题研究,丰富品牌内涵,每半年开展 1 次专家指导,完善素材积累,初步提炼实践模式、品牌特色与内涵发展经验。
(4)第 25—36 个月(冲击一等奖/特等奖需):全面推广试点经验,深化专题研究,打造成熟的专题特色品牌,持续优化成果模式与内涵发展举措,补充长期实践数据与内涵发展成效佐证,形成完整的“专题—内涵—品牌—成果”闭环。
4. 责任主体
共同体秘书处(统筹协调、立项审核、品牌统筹、内涵发展指导)、各成员单位(组织实施、过程管控、品牌打造、内涵提升)、培育团队负责人(具体推进、素材收集、专题深化、内涵发展推进)、共同体专家团队(阶段性指导、品牌优化、内涵提升指导)。
以下第二至第五阶段,为拟申报教育成果奖单位的专项工作安排,同步兼顾专题特色品牌的深化、内涵发展的提升与推广,各阶段核心内容概括如下:
(二)第二阶段:中期凝练阶段(0.5—1 年)
核心目标:实现专题深化、品牌升级、内涵提质、理论升华、材料规范,推动潜在育人成果向成熟化转型,进一步提升内涵发展水平。
核心任务:1. 深化专题研究,优化专题实施模式,丰富品牌内涵,提升品牌影响力,聚焦办学理念、课程教学、教师发展等核心要素,推动内涵发展提质增效;2. 提炼可复制的专题模式、品牌建设经验与内涵发展路径,明确潜在育人成果的创新点;3. 结合教育理论,撰写专题研究报告、品牌建设报告与内涵发展总结报告,补充理论材料,同步完善成果研究报告;4. 分类整理专题、品牌、成果、内涵发展相关素材,形成规范材料汇编;5. 邀请专家多轮打磨,修正漏洞、规范格式,推动专题、品牌、成果、内涵同步提升。
时间节点:分 4 个阶段推进,从模式提炼、材料初稿,到专家打磨、最终定稿,1 年内完成中期总结,做好申报准备,同步完成品牌形象优化升级与内涵发展提质。
责任主体:培育团队、核心撰稿人、材料管理员、共同体专家及秘书处。
(三)第三阶段:申报冲刺阶段(3 个月)
核心目标:文本打磨、规范提交材料,同步展示专题特色品牌亮点与内涵发展成效,提升申报竞争力。
核心任务:1. 研读申报政策,明确申报要求;2. 打磨申报书、成果报告终稿,突出核心亮点,同步融入专题品牌建设成效与内涵发展成果,彰显“内涵促发展、品牌育成果”的核心逻辑;3. 补充佐证材料,完善材料汇编,重点补充专题实践、品牌建设、内涵发展相关佐证,体现成果的实践根基与内涵支撑;4. 校内审核、共同体复核后,按要求提交纸质版+电子版材料;5. 同步梳理品牌建设成果与内涵发展经验,为答辩环节的品牌推介、内涵呈现做好准备。
时间节点:1 个月完善文本和材料,2 个月完成装订审核,3 个月完成复核并提交,留存提交凭证,同步完成品牌推介、内涵呈现材料的准备。
责任主体:各成员单位、培育团队、共同体秘书处。
(四)第四阶段:评审答辩阶段(1—2 个月)
核心目标:做好答辩准备、高效现场展示,同步推介专题特色品牌、呈现内涵发展成效,彰显成果的实践价值、品牌底蕴与内涵支撑。
核心任务:1. 组建答辩团队,撰写答辩稿、制作答辩 PPT,PPT中突出专题研究历程、品牌建设成效、内涵发展成果与成果亮点,体现“内涵发展支撑品牌、品牌建设催生成果”的逻辑;2. 准备辅助展示材料,包括专题实践视频、品牌活动照片、成果实证材料、内涵发展成效佐证等;3. 开展模拟答辩,优化应答思路,同步演练品牌推介、内涵呈现话术;4. 参加现场答辩,回应评委提问,同步推介学校专题特色品牌、呈现内涵发展成效,整理反馈意见,为后续品牌优化、成果完善与内涵深化提供依据。
时间节点:2 周筹备基础材料、品牌推介与内涵呈现材料,3—5周模拟打磨,6—8 周参加现场答辩。
责任主体:答辩团队、培育团队、共同体专家团队。
(五)第五阶段:推广巩固阶段(长期)
核心目标:成果落地、品牌辐射、内涵深化,建立长效机制,实现“培育一项成果、打造一个品牌、深化一方内涵、惠及一批师生”。
核心任务:1. 结合答辩反馈,优化成果模式、专题实施路径、品牌建设方案与内涵发展举措,持续提升内涵发展水平;2. 制定成果推广、品牌辐射与内涵发展经验共享方案,开展校际交流、专题培训、品牌推介活动,扩大成果、品牌与内涵发展经验的辐射范围;3. 整理全流程资料,固化成果档案、品牌建设档案与内涵发展档案,形成完整的“专题—内涵—品牌—成果”资料体系;4. 开展后续研究,深化专题研究,升级特色品牌,优化潜在育人成果,持续深化内涵发展,形成“培育—推广—优化—再培育”“内涵—品牌—成果—再提升”的长效机制,让专题品牌持续发挥育人价值,让成果不断迭代升级,让内涵发展持续提质增效。
时间节点:长期推进,分阶段完成成果优化、品牌升级、内涵深化、推广、固化及后续研究。
责任主体:共同体秘书处(统筹推广、资源整合、品牌统筹、内涵发展统筹)、各成员单位(成果落地、推广实施、品牌打造、内涵提升)、培育团队(成果优化、后续研究、专题深化、内涵发展推进)、共同体专家团队(推广指导、品牌优化、内涵提升指导)。
五、联动机制建设
为确保学校内涵发展、专题特色品牌建设与潜在育人成果培育工作常态化、科学化推进,构建“顶层设计—过程管理—保障支撑”三位一体的联动机制,实现专题、内涵、品牌、成果四者协同发展,具体如下:
(一)顶层设计:常态化联动培育制度
1. 滚动培育机制:共同体每一年遴选一批重点专题品牌建设项目、潜在育人成果与内涵发展提升项目,按市级、省级获奖名额 3 倍建立成果储备库,实行“动态管理、优胜劣汰”,同步建立专题品牌建设、内涵发展、成果培育动态管理台账,避免“申报前突击培育、突击包装、突击提质”,推动专题研究持续深化、品牌不断升级、成果逐步沉淀、内涵持续提升。
2. 分级培育体系:建立“校—县—市—省”四级联动的专题品牌建设、内涵发展与成果培育体系,校级抓日常实践、素材积累、品牌初步打造、内涵常规提升;县级抓区域推广、初步凝练、品牌提升、内涵重点提质;市级抓重点打磨、专家指导、品牌推介、内涵全面提升;省级抓顶层引领、成果推送、品牌辐射、内涵示范引领,共同体统筹协调各级资源,形成培育合力,推动专题品牌、内涵发展与成果同步升级。
3. 定期督查机制:共同体每半年开展一次培育工作督查,重点检查专题实践时长、品牌建设成效、内涵发展提升情况、原始材料真实性、培育进度等,对形式化培育、伪造材料、品牌建设流于表面、内涵提升虚假的项目,取消培育资格并通报批评;每年召开一次培育工作交流会,分享专题研究、品牌建设、内涵发展、成果培育的经验,破解共性难题,推动共同提升。
(二)过程管理:全流程联动培育路径
1. 选题立项机制:坚持问题导向,从教学痛点、改革难点、育人堵点、内涵短板选题,结合学校办学特色,确定具有品牌潜力、能助力内涵发展的专题研究方向,杜绝“假大空”;组建共同体专家团队,对各成员单位申报的专题选题、品牌定位、成果培育方向、内涵提升重点进行论证,审核通过后方可立项;明确立项项目的研究周期、团队分工、阶段目标(含内涵提升目标),签订培育任务书,实现“专题、内涵、品牌、成果”立项同步。
2. 实践研究机制:推行行动研究模式,要求培育团队在真实场景中反复验证、优化专题方案、品牌建设方案与内涵发展方案;建立“专题—内涵—品牌—成果”一体化档案袋制度,全程留存原始材料,确保材料可追溯;强调数据支撑,要求专题成效、品牌影响力、内涵发展水平、成果价值均需具备量化成效(成绩、素养、满意度、品牌知晓度、内涵提升指标)+质性证据(案例、访谈),形成完整的实证体系。
3. 专家引领机制:构建“理论专家+实践专家+教研员”三位一体专家指导团队,为每个重点培育项目配备专属指导专家,全程点对点帮扶,既指导专题研究深化、品牌建设优化、成果凝练提升,也指导内涵发展提质,解决“理论不深、实践不精、凝练不足、品牌不亮、内涵不优”的问题;定期举办成果培育、品牌建设与内涵发展工作坊、经验分享会,提升培育团队的选题、凝练、申报能力与品牌打造、内涵提升能力。
4. 校际协同机制:组建共同体成果培育、品牌建设与内涵发展联盟,由品牌校、内涵发展示范校引领,跨校联合攻关,共享培育资源、共研共性问题、共塑特色品牌、共促内涵提升;鼓励各成员单位开展校际交流、合作培育,相互借鉴专题研究、品牌建设与内涵发展经验,提升成果培育的广度和深度、内涵发展的质量和水平,推动形成一批有特色、有影响力、内涵深厚的区域教育品牌集群。
5. 成果凝练机制:引导培育团队将专题实践经验、品牌建设成果、内涵发展经验升华为可复制的模式/范式,突出成果的创新点、实践性、成效性,同步提炼品牌建设经验与内涵发展路径,形成品牌推广与内涵发展经验共享模式;规范成果文本撰写,避免文字堆砌,确保文本严谨、逻辑清晰,突出“内涵促发展、品牌育成果”的核心逻辑;
建立多轮打磨机制,通过专家初审—团队修改—交叉评审—最终定稿,提升成果文本质量、品牌推介材料与内涵发展呈现材料质量。
6. 成果推介机制:积极联合教育行政部门、报刊媒体等多方力量,搭建专题研究成果、品牌建设经验与内涵发展成效推介与展示平台。对成熟定型的研究成果、特色品牌与内涵发展经验,及时开展宣传报道、现场观摩与经验交流等活动,持续提升成果、品牌影响力与内涵发展示范效应,扩大成果推广与内涵发展经验共享的社会效益。
(三)保障支撑:确保培育与建设落地
1. 组织保障:成立共同体教育专题特色品牌建设、内涵发展暨潜在育人成果培育领导小组,由共同体负责人任组长,统筹行政、教研、学校资源,协调推进内涵发展、品牌建设与成果培育工作;各成员单位成立相应的培育工作小组,明确专人负责专题研究、品牌建设、成果培育与内涵发展工作,确保各项工作落地落实、协同推进。
2. 经费保障:共同体设立专题品牌建设、内涵发展与潜在育人成果培育专项资金,用于专家指导、专题培训、材料制作、品牌推广、成果转化、内涵发展提升等;各成员单位也应设立配套培育资金,保障专题研究、品牌打造、成果培育与内涵发展工作的顺利开展;经费使用实行专款专用、严格管理,确保资金使用效益,重点向内涵发展提质、专题实践落地倾斜。
3. 激励保障:将专题品牌建设、内涵发展与成果培育工作纳入各成员单位年度考核,纳入教师职称评审、评优评先、绩效分配的重要依据;对培育成效显著、成功打造特色品牌、培育优质成果并获奖、内涵发展水平显著提升的项目,给予培育团队表彰奖励,激发成员单位和教师的培育、建设与内涵提升内生动力。
4. 资源保障:搭建共同体专题品牌建设、内涵发展与潜在育人成果培育资源平台,整合优质课例、研究报告、专家资源、品牌建设案例、内涵发展经验等,供各成员单位共享;与高校、科研机构合作,为专题研究、品牌建设、成果培育与内涵发展提供理论支撑和技术指导;建立专题品牌、内涵发展与成果培育档案管理系统,实现培育过程、材料、品牌建设历程、内涵发展成效的数字化管理。
六、实施要求
1. 提高思想认识:各成员单位要深刻认识“专题铸品牌,成果树标杆,内涵促发展”的核心逻辑,深刻理解长期培育、内涵深耕的重要意义,摒弃“短期包装”“重成果、轻品牌、轻内涵”“重形式、轻实践”的错误理念,树立“实践为先、长期深耕、品牌赋能、内涵提质、成果自然生成”的意识,将专题研究、品牌建设、成果培育与内涵发展融入日常教育教学工作,切实把各项工作做细、做实、做深。
2. 严格落实责任:各成员单位要明确专题品牌建设、内涵发展与成果培育的责任分工,将任务分解到具体人、具体环节,定期督查推进,确保各阶段任务按时完成;培育团队要坚守实事求是原则,杜绝伪造材料、夸大成效、虚构品牌亮点、虚假提升内涵,确保专题有实效、品牌有根基、成果有价值、内涵有提升。
3. 强化协同配合:各成员单位要加强沟通协作,共享培育资源、共研培育难题、共塑特色品牌、共促内涵提升,形成培育与建设合力;主动对接共同体专家团队,积极参与专题培训、校际交流、品牌推介、内涵发展经验分享等活动,提升培育能力、品牌打造能力与内涵提升能力;共同体秘书处要做好统筹协调、指导服务、督查考核等工作,推动培育与建设工作有序推进。
4. 注重融合提升:坚持“专题研究、内涵发展、品牌建设、成果培育”四者融合,不割裂、不同步,让专题研究成为品牌建设与内涵发展的核心支撑,让品牌建设成为内涵发展的外在彰显与成果培育的重要载体,让成果培育成为品牌建设与内涵发展的自然延伸,让教学成果奖成为内涵发展与品牌建设的附带产品;坚持“培育一项、推广一项、受益一项、提质一项”的原则,加强成果的推广应用、品牌的辐射引领与内涵发展经验的共享,将优秀成果、特色品牌、优质内涵发展经验转化为实际教育教学能力,切实破解教育教学真问题,提升育人质量;及时总结培育与建设、内涵提升经验,不断优化培育机制,推动共同体专题品牌建设、内涵发展与潜在育人成果培育工作持续提升。
七、附则
1. 本方案由共同体专家核心团队具体组织实施,由共同体学校特色品牌建设、内涵发展与成果培育委员会负责解释。
2. 本方案根据教育成果奖评审政策调整及共同体培育与建设、内涵发展工作实际,可适时修订完善。
3. 本方案自发布之日起实施。
附件(参考资料)
1.共同体,《学校内涵发展、品牌建设与成果培育共建简明流程安排》
2.成浩,《破局科研困境:专题化研究实践路径与选题参考》,《随笔三步走工作室公众号》156 期
3.王敏勤 成浩,等,《一校一品牌,校校有特色》,《中国教育报》2008 年 6 月 25—27 日
4.山东省邹平县教育局,《校本研究专题化——教育风景区:一校一特色,校校皆风景》
5.鲁、黑、桂、赣四省区随笔育人、班会育人十项省市教学成果奖
从教学走向教育研究共同体
二〇二六年三月二十日
中国创新教育网 版权所有:站内信息除转载外均为中国创新教育网版权所有,转载或摘录须获得本网站许可。
地 址:潍坊市奎文区东风大街8081号 鲁ICP备19030718号
鲁公网安备 37070502000299号