注册| 登录
手机版 关注微信
您现在位置:中国创新教育网 >> 教育资讯 >> 国际风向 >> 浏览文章

李凯:爱尔兰基础教育质量督导研究

来源: 全球教育展望 作者:  李凯 已有0人评论  2020/7/2 21:19:54  加入收藏

导读卓越的基础教育表现离不开完善的教育质量督导与监测。爱尔兰基础教育质量督导秉持“以评促改”的理念,聚焦于“谁来评、评什么、怎么评、怎么用”的问题主线,建立起高效专业的督导机构与团队,构建出以教育质量基本框架为核心的理论支撑系统,探索出从类型设计、方法选择到运作程序的过程,积累出改进性、透明化的结果处理与应用机制。理解和探析爱尔兰教育督导与监测的设计经验,对于优化和完善我国教育质量的监测与评估具有重要参考价值。


努力让每个孩子都能享有公平而有质量的教育,不断提升人民群众的获得感、幸福感、安全感,为我国基础教育督导体系的建设与发展增加了新的时代内涵,提出了新要求。[1]然而,本应保障教育实施、促进教育质量提高的教育督导体系却存在着诸多不适应,特别是在实现教育治理现代化的过程中,教育督导改革作为实现政府教育管理职能转变突破口的作用尚未有效发挥。[2]加强我国基础教育质量督导的理论与实践研究,特别是以学校为核心的整体评估、自我评估,课程与教学实施质量的督导与监测便成为重中之重。为优化和提升我国基础教育质量督导的专业化水平,有必要了解世界教育发展趋势和动向,参与全球教育对话和互动、吸收、采纳先进的教育质量督导的实践经验和教育理念。[3]

放眼世界,完善的基础教育质量督导体系对于教育上的卓越表现起着举足轻重的作用。在基础教育质量督导方面,爱尔兰有着相对完善的理论设计和实践经验,一直在试图发展一套有效的学校评估制度,以平衡外部的监测、督导和内部的自治与问责,从而促进教育质量的提升。[4]爱尔兰学生在多项国际大规模测验中表现抢眼。在2016年,在国际阅读素养进展研究项目(PIRLS)中,爱尔兰四年级学生的阅读素养在欧洲国家和经济合作与发展组织(OECD)国家中表现最佳,在欧洲排名第一。[5]在2017年11月,爱尔兰教育与技能部(the Department of Education and Skills)公布的关于爱尔兰学生保留率和中学毕业率的报告中指出,“爱尔兰20—24岁的青年中有93.6%的人完成了中等教育(整个欧洲的平均数为83.1%),在欧盟成员国中排名第二;爱尔兰的辍学率从2011年的10.8%下降到6.3%,远低于欧盟的平均数10.7%,初中和高中毕业率在欧洲名列前茅”[6]。可以说,专业化的教育督导对于爱尔兰基础教育质量的提升和发展,发挥了关键性的作用。爱尔兰基础教育督导与监测蕴含着“知行合一”的核心特质,知是指科学知识、科学理论,行是指人的实践。而在具体实施上,爱尔兰秉持“以评促改”的理念,聚焦于“谁来评、评什么、怎么评、怎么用”的基本问题为主线,进行了卓有成效的教育质量督导与监测。

一、“谁来评”:高效专业的督导机构与团队的管理与实施

(一)统一领导与分级管理的督导架构

爱尔兰教育和技能部负责全国的教育和培训,其使命是促进个人透过学习充分发挥他们的潜能,为爱尔兰的社会、文化和经济发展做出贡献。其下设的教育督导局(The Inspectorate of the Department of Education and Skills),负责全国学校的教育督导与评估工作,由总督学实行总体的领导,设置副总督学,另外设置了8个助理总督学,分别负责爱尔兰5个地区教育督导事务、评估支持与研究处、学校改进与质量处、课程与评估处、学前教育处等总计8个业务部门。[7]其中5个助理总督学分别负责某一地区学校、特殊学校以及教育中心的评估、建议和后续工作,信息的管理和数据报告及相关评论,以及相关项目的展开。


图1  爱尔兰教育督导局的基本架构


在一线,所有的教育督导员都是有经验的教师,许多也是学校中的校长、副校长或者学校教育服务相关的顾问等。此外,教育督导员团队还吸收了在课程设计与评估实施、学校管理和教育研究方面有经验的人员。教育督导员也向学校、社区、教育部门的政策制定者和更广泛的教育系统的相关教育问题提供一系列建议。

(二)改进教与学,促进教育发展的基本立场

从整体的教育政策来看,爱尔兰特别重视教育变革中的挑战,关注学习在个体层面与社会层面的新角色、终身学习和教学环境的变革。其中的一个关键的目标是寻求改进教育的标准和质量,实现学校课堂中最佳的教育实践。爱尔兰同样特别重视学校自我评估和外部评估,通过提供高质量的评估、分析和建议,为爱尔兰学校中的儿童和年轻人改进教学与学习的质量,促进具有竞争力的个体,并支持教育系统的发展。[8]作为教育督导与监测部门,教育督导局正关注保障学校、教育中心和其他教育场景下的学习者,依据其自身的潜能和需求,尽可能地提供最佳的教育。

二、“评什么”:学校教育质量框架为核心的规范与指引

爱尔兰中小学教育质量督导的核心就是学校教育质量。关于评什么的问题,爱尔兰教育督导坚持问题导向、政策驱动。为了使抽象的教育质量具体化,爱尔兰建立了一套多层次、具体化的中小学教育质量框架。灵活地运用学校教育质量框架,一方面可以明确督导与监测人员的工作,另一方面也可为不同类型的评估提供最为相关的要素,从而确保督导与评估工作的一致性。

(一)问题导向,明确督导与监测的关键要素

1998年教育法案给予了教育督导局评估学校质量和标准的法定责任。为了改进学校和教育系统,教育督导的工作主要关注评估、发展和支持三个维度。自1993年起,教育督导局就开始报告近97%的学校的表现。在2000年2月份,通过分析近326份学校报告、涉及1615名教师(代表了爱尔兰近10%的学校和7%的小学教师),最终出台了分析报告《50所学校报告:教育督导员的发现》。

《50所学校报告:教育督导员的发现》将教育督导的问题划分为三大类:学校整体问题、一般课程问题、具体课程问题。学校整体问题主要包含学校管理董事会、学校内的管理、员工与组织、办公、住宿设施、父母参与等。一般课程问题涉及学校规划、教师规划、原理与方法论、课程资源、评估和学习需求等。具体课程问题主要关注学科层面,涉及语言类(爱尔兰语、英语)、数学、社会、环境与科学教育、艺术类教育(音乐、美术、戏剧)、体育、社会、个人和健康教育等课程。《50所学校报告:教育督导员的发现》概括和提出了教育督导的关键指向,即为管理层提供机会发现学校未来发展中需要优先考虑的内容;为教师提供自我评估的基础,提出值得讨论与反思的问题;明确父母在子女教育中的角色,关注未来进一步发挥作用的方式;凸显指向学校改进的课程实施与规划的背景下,基于系统的支持服务的重要性。

(二)政策驱动,构建学校教育质量基本框架

爱尔兰基础教育质量督导特别关注政策层面的引导,并为学校教育质量督导提供可参照的质量框架。从2003年,教育与技能部教育督导局公布了一份学校自我评估指导书《关注我们的学校》,在经过近十多年的实践与总结后,进一步得到修正和完善,在2016年8月出版了《关注我们的学校2016:小学质量框架》和《关注我们的学校2016:中学质量框架》以取代2003年的版本,并且提出了一些新的目标。

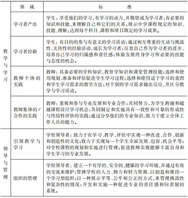
以中学阶段为例,《关注我们的学校2016:中学质量框架》[9]提供了学校工作两大维度的一个统一的和契合的标准,主要关注教学与学习、领导与管理两个维度,抓住了学校工作的两个关键领域(见表1)。每个维度被划分成若干个领域,尽管这些领域是相互关联的,但各领域代表鲜明的特点。然后每个领域被提供了标准,这些标准代表了有效的、运作良好的学校实践的特定行为与属性特征。


表1 中学质量框架概览

概括而言,该框架有以下一些特点:首先,框架特别关注广泛、平衡、挑战性的学习经验,更加强调学生发展广泛的技能、胜任力和价值观的诉求,以促成个人的幸福、积极的公民、终身学习的实现。其次,框架强调学生的幸福感,将学生的幸福感视为内在于学习的整体视角,既作为学习的结果,又作为学习的推动者。第三,框架重视卓越而富有成效的教学,教师自身具备教育学的技能,能够促进高质量的学习者体验和产出。教师的日常工作具有个体化与合作化的特点,应促进教师形成专业的能力,来支持教学与学习的持续改进,改善学生的学习质量应该是教师学习的主要驱动力。第四,框架关注个性化、合作化的动态学习组织,将学校视为动态的学习组织,学校应该担负起为学生提供有质量的教育责任,明确以学习者为中心,以多样化的学习方式应对不同的学习机会。第五,框架关注科学的学校评估系统,最有力的改进离不开高质量的、整合多方力量的评估系统。第六,框架重视有效的领导与管理,重点关注有助于学习的创造力和可持续的环境的建设,实现学校有效的领导,必须进行有效的管理,领导和管理的组合在任何时候都为学校的服务核心——教学与学习服务。

0
0
关键字:教育督导 监测 制度设计 启示

 最新文章

 热门文章

关于我们| 版权声明| 联系我们|免责声明| 网站地图

中国创新教育网 版权所有:站内信息除转载外均为中国创新教育网版权所有,转载或摘录须获得本网站许可。

地 址:潍坊市奎文区东风大街8081号    鲁ICP备19030718号     鲁公网安备 37070502000299号