来源:全球教育展望 作者: 郑东辉 已有0人评论 2020/12/28 22:07:21 加入收藏
导读:教育目标分类学隐含深度学习分层思想,从中选择两个领域的目标分类进行解析。本研究选择认知目标分类中的布卢姆分类、安德森等人的修订版、彼格斯等人的SOLO分类进行解读与综合,归纳出两个层级的深度学习目标,分别是联系与迁移、批判与创造。本研究选择综合性目标分类中的霍恩斯坦的四领域五层级、马扎诺等人的三系统六水平进行解构与整合,理出三个层级的深度学习目标水平,分别是适应情境,分析与应用知识;执行监控,建构自我认知;坚持信念,展示自我。深度学习的目标分层对于课堂评价实践具有导向与指示意义,具体表现为:有助于明晰评价的目标指向及其层次;有助于选择适合深度学习目标的评价方法;有助于设计引发深度学习的评价任务;有助于开发观测深度学习程度的评价技术。
一、研究问题
近几年来,深度学习在教育领域得到广泛而深入的讨论,两种研究取向变得越来越清晰,一是源于早期认知领域的深度学习(deep learning),二是将深度学习(deeper learning)看作综合性的学习素养。作为认知方式的深度学习是在与浅层学习比较中区分出来的,它是“一种深度加工过程,在于理解学习材料的内容及作者旨在传播什么思想”,[1]主要体现了三个方面的深度:“第一,试图了解问题并对特定的学习内容进行批判性理解;第二,强调新概念与已有知识经验之间的联系;第三,注重论据的逻辑性并将论据与结论相联系。”[2]概而言之,深度学习就是为理解与迁移而学习。从素养角度讨论深度学习,是将深度学习作为学生胜任21世纪工作和公民生活必须具备的能力。这些能力可以让学生灵活地掌握和理解学科知识以及应用这些知识去解决课堂和未来工作中的问题,主要包括掌握核心学科知识、批判性思考和解决复杂问题、团队协作、有效沟通、学会学习、发展学术思维(academic mindsets)等能力。[3]这些能力超越并扩展了原来深度学习所关注的认知领域,增加了应对未来社会所需的人际和自我两个领域。尽管这两种取向所主张的深度学习内涵与结构不同,但要使其转化为中小学教师的课堂实践,都需要对深度学习所要达到的目标进行分层,让教师有一个清晰的目标层级指向,否则“为深度学习而教”“为深度学习而评”会沦为一句口号。
怎样对深度学习目标进行分层?布卢姆教育目标分类是一个很好的参照点。一部分研究直接对照布卢姆认知目标分类,区分出深度学习的四个认知层级:运用、分析、综合、评价。有学者将深度学习追溯至布卢姆目标分类那里,认为布卢姆的能力分层就是在讨论学习的深度或深度学习的问题。[4]也有学者借助布卢姆教育目标分类,推导出深度学习的本质与内涵。[5]由是观之,可以从布卢姆教育目标分类入手,探讨深度学习的目标分层问题。当然,不只停留于布卢姆教育目标分类,而是沿着他指示的路,选择具有同类价值的教育目标分类进行分析。何谓同类价值?按照布卢姆的说法,“我们是按层次将不同类别的目标加以这样排列的,……将教育行为按简单到复杂这样一个次序排列,其依据的观点是:某种简单的行为可以与其他同等简单的行为组合起来,从而形成一种比较复杂的行为。因此,可以把我们的分类表述为这样一种形式:属于A式的行为形成一类,属于AB式的行为形成另一类,而属于ABC式的行为又可以形成一类。它应与难度的顺序相联系,这样只需要A行为的问题,往往比需要AB行为的问题,更容易得出正确答案。……即按层次对行为加以分类”。[6]也就是说,布卢姆教育目标分类不只是简单地区分不同的目标类别,而是依据行为的复杂性与问题难度对目标类别进行层次上的区分。这也成为我们选择教育目标分类的依据,即分类分层,不仅按某个标准对目标进行类别划分,同时又将类别依据某种规则做层次上的区分。
60余年来,更新与改进布卢姆目标分类所产生的新目标分类不下20种。[7]从目标所属的领域来看,这些目标分类大致可以归为两大领域,一是认知领域,二是综合领域,分别对应深度学习的两种取向。本研究根据分类分层标准,兼顾目标分类的自洽性与影响力,从中选择五种目标分类说,分别是认知领域的布卢姆认知目标分类及其安德森(L.W.Anderson)等人的修订版、彼格斯(J.B.Biggs)等人的SOLO分类,以及综合领域的霍恩斯坦(A.D.Hauenstein)四领域五层级、马扎诺(R.J.Marzano)等人的三系统六水平。本研究从深度学习的认知与素养内涵出发,对这些目标分类的各个类别进行对应性解读,区分各自指向的深度学习目标层次,讨论其对课堂评价的意义。
二、认知目标视域下的深度学习分层
(一)基于结果的布卢姆深度学习层级
布卢姆依据区分学生行为、合乎逻辑并保持内在一致性、与心理现象相一致等分类学指导原则,把知识、理智能力和理智技能的那些目标由最简单行为到最复杂行为依次细分,归纳为六个层级:知识(knowledge)、领会(comprehension)、运用(application)、分析(analysis)、综合(synthesis)、评价(evaluation)。其中,“知识”有别于其他类别。因为这一类别所涉及的主要心理过程是记忆,而在其他类别里,记忆仅仅是较为复杂的联想、判断和改组过程中的一部分。[8]这种记忆是通过对观念、材料或现象的再认或回忆获得的,而观念、材料或现象主要指“具体的知识”“处理具体事物的方式方法的知识”“学科领域中的普遍原理和抽象概念的知识”。[9]可见,“知识”这一层级主要关注对基础性知识的再认、再现,而从领会层级开始,强调对知识的转化、解释与推断,并逐级递升,形成理智技能。基于对深度学习的最初理解,它是“学生学会了什么(what is learned)的有意义学习过程”[10],“知识”只是记住了些什么,尚未达到深度学习水平。“领会的标志在于,当说明抽象概念的用途时,学生能使用该抽象概念。运用的标志在于,在没有说明问题解决模式的情况下,学生会正确地把该抽象概念运用于适当的情境。”[11]由此看来,“领会”也未达到深度学习的要求,因为它只是“知识的搬运工”,即“个人不必把某种材料与其他材料联系起来,也不必弄清它的最充分的含义,便知道正在交流的是什么,并能够运用正在交流的这种材料或观念”[12],没有达到知识内化的水平,而“运用”则成为深度学习的起点,在这个层级,学生能够运用知识解决确定或不确定的问题。按此推理,在布卢姆认知目标分类中,从“运用”到“评价”成为深度学习的目标追求,因为在布卢姆看来,这六个层级是逐级递升的,而且还是累积性的,即“只要比较简单的行为被视为较复杂行为的组成成分,那么我们就可以把教育过程视为建立在较简单行为基础上的过程”[13]。就“运用、分析、综合、评价”所指向的内容来看,“运用”指在某些特定和具体的情境里使用抽象概念,“分析”是指将材料分解成各个组成要素,弄清各部分之间的相互关系及其构成方式,“综合”指把各种要素和组成部分组合成一个整体,“评价”是为了特定目的对材料和方法的价值做出判断。它们都是对学习结果的描述性规定,可以说在布卢姆那里,深度学习“深”在四个层级的行为结果上。
(二)基于过程的安德森深度学习层级
与布卢姆认知目标分类的单一维度和结果取向不同,安德森等人的修订框架包含认知过程和知识两个维度。其中,认知过程包括六个类目:记忆(remember)、理解(understand)、运用(apply)、分析(analyze)、评价(evaluate)和创造(create),这是一个连续统一体,由认知的复杂性决定。也就是说,“理解”比“记忆”的认知程度更复杂,“运用”比“理解”的认知过程更复杂,以此类推。[14]对于每个类目的认知过程,安德森他们建构了一个详细的解释框架:记忆是指“从长时记忆系统中提取相关信息”,如辨认、回忆;理解是指“从口头、书面和图画传播的教学信息中建构意义”,如解释、举例、分类、总结、推论、比较、说明等;运用是指“在一个特定的情境中执行或运用某程序”,如执行与实施;分析是指“把材料分为几个组成部分,并判断各部分之间的关系,以及部分与整体结构或总体目标之间的关系”,如区别、组织、归因;评价是“依据标准或规则做出判断”,如核查、评判;创造是“将要素加以组合,形成一个有机整体,或者形成新的模型或结构”,如提出(假设)、计划、创作。[15]这里的认知过程与布卢姆的行为结果有着显著不同:一是词性发生变化,布卢姆用的是名词,关注行为上的结果变化,而修订版里用的是动词,强调关注习得不同类型知识的思维过程。二是六个层级的表述发生变化,最低层级的知识改为独立的知识维度,新设置“记忆”层级,“理解”替代“领会”,并增加新的内涵,“综合、评价”变成“评价、创造”。三是背后的学习观发生变化,从结果取向的行为表现转向建构的学习观,强调“学生在积极从事有意义的学习时他们知道什么(知识)和他们如何思考其所知(认知过程)”[16]。鉴于此,不能套用布卢姆深度学习层级,而要对上述六个类目的层级进行再分析。
从六个类目的具体内涵及其子类目来看,“记忆”显然没有达到深度学习的认知水平,因为所辨认或回忆的内容还只是暂时的储存,而从“理解”开始,则有所不同。“当主要教学目标在于促进保持时,重点是强调记忆的目标,当教学目标在于促进迁移时,重点转移到从理解到创造的其他五种认知过程”[17],这与深度学习“为迁移而学习”的主张不谋而合,“深度学习是个体将在一个情境中学习到的内容应用到另一个新情境(即迁移)的过程”[18]。这里的“理解”与布卢姆的“领会”是有区别的。在布卢姆看来,领会是最低层次的理解,不需要知识之间的相互联系,就某个知识点以规定好的方式进行单向输出,不考虑具体的情境,而“理解”却是强调“将要学习的新知识与原有知识建立联系”[19],并在情境中建构意义。就此而言,“理解”应该是深度学习在认知方面的起点层级。从“理解”到“创造”就成为安德森深度学习的五个层级,因为“认知过程的六种主要类目是按照复杂性递增的顺序排列”[20]。需要注意的是,这些层级与布卢姆的层次累积性有所不同,“允许六种类目在复杂性判断的等级上可以重叠”[21],也就是螺旋上升。
(三)基于学习质量的彼格斯深度学习层级
彼格斯等人指出了布卢姆分类学的致命弱点,“它的真实意图在于指导测验试题的选择,而非评价学生对某一问题回答的质量。……布卢姆的层次是先验的,是事先被教师设计好的”[22],进而转向对真实情境中学生回答问题的质量评估,区分学生的不同认知水平。彼格斯他们感兴趣的则是“良好的学习心理过程在不同的认知发展阶段有什么样的反映,……希望使用材料理解中自然体现的层次” [23]。由此出发,依据皮亚杰(Piaget)发展阶段论,他们建构了SOLO(structure of the observed learning outcome)分类学,即对可观察的学习结果(学生解决任务或回答问题的结果)进行结构化分类,进而区分出五个水平的学习质量(learning quality),从低到高依次为前结构(prestructural)、单点结构(unistructural)、多点结构(multistructural)、关联(relational) 和抽象扩展(extended abstract)。从相关认知操作(relating operation)角度来看,“前结构”的回答包括四种情况:拒绝、同义反复、转换、跳跃到个别细节上;“单点结构”的回答是只根据单一素材进行概括;“多点结构”的回答是只根据几个有限的、孤立的要素进行概括;“关联”的回答是归纳,能在设定的情境或已经历的经验范围内利用相关知识进行概括;“抽象扩展”的回答是演绎与归纳,能对未经历的情景进行概括。[24]这五个认知水平并不像布卢姆深度学习层级那样线性累积,而是呈递进关系,不同水平之间存在质的差异。从认知要求来看,前结构、单点结构、多点结构三个水平还未达到深度学习,因为它们都处于一种孤立、碎片化的思维状态,后两个结构则达到了相应水平,“因为学生会运用比较、解释、分析、运用、概念化、假设推理和反思等思维进行学习,使得学习结果发生了质的变化,而不是数量的增加”[25]。其中在回答结构上,“关联”是把相关素材联系起来构成一个概念框架,“抽象扩展”是把所有相关的素材和它们之间的关系综合成一个假设的抽象结构,该结构可以应用于最初没有包含的实例或素材中。[26]
(四)认知目标分类中的深度学习层级:一种综合的视角
通过对上述三个认知目标分类的梳理与比较,发现每个分类内部均存在不同层级的深度学习目标,如布卢姆的“运用、分析、综合、评价”,安德森修订版的“理解、运用、分析、评价、创造”,以及彼格斯的“关联、抽象扩展”。尽管三者的分类立足点不同,类目表述也不尽相同,但深究其背后的认知观与思维状态,仍有共同之处。一是认知与建构取向。布卢姆认知目标分类学对学习的种类、层次性与累积性以及迁移等假定,显示出与当时占统治地位的行为主义不一样的心理学取向,具有明显的信息加工和认知发展观,正如对布卢姆教育目标分类学40年回顾中的评论那样,“分类学的作者们在他们提出的心理学的预先假定中是多么大胆,在许多方面,又是多么现代。……他们的现代性明显体现在:几十年后他们参与了心理学理论中发生的种种发展”[27]。安德森等人的修订版和彼格斯等人的心理建构倾向就更加鲜明了。二是不同层级类目的本质内涵趋于一致。具体分析这些类目的实际指向,均指向言语思维层次的高级认知活动,即综合并超越了感知觉和记忆,对知识或问题作出理性思考与行动。从共同点出发,综合三种分类学,理出不同水平层次且又不相互交叉的深度学习目标层级,也就有了可能。
在布卢姆那里,四个层级是具体细分的,而且每个层级内部又划分为不同等级的子类目,由此构成一个以类目为基础的线性的层级化目标。正因为过于细化和强调累积层次结构,受到不同程度的批评,如几位权威人士认为“综合之中孕含着评价,因此它们之间不存在主从关系”“在目标分类中评价不应置于综合之上,而是至多与它平行” [28]。有一些测试与调查也发现“综合”与“评价”的顺序被颠倒了。[29]如果要对此进行质的区分,把综合与评价整合在一起可能会更好一些,强调对知识或材料的判断、排列与组合,形成新的认知。
安德森等人在修订过程中,对布卢姆累积层次进行了实证研究,发现证据支持“领会、运用、分析”的累积层次,但不足以对“综合”与“评价”进行排列,进而从复杂性上用“创造”替换“综合”成为最高层次。[30]同时,区分“为保持(retention)而学”和“为迁移(transfer)而学”之不同,强调“理解、运用、分析、评价、创造”五个层级的“迁移”目标,以示例的方式明确了这五个层级之间的递进关系,并确保每个层级内部的分类并列且互相排斥。然而,修订版并没有形成累积性层次,主要表现在“理解”层次,其类目的亚类(如解释)允许与其他层次有重叠。如果将“理解”与“运用”结合起来构成一个层次,可能会解决此类重叠与区分度不强的问题。
彼格斯等人的“关联、抽象扩展”基于学生回答或解决问题实际所达到的思维发展水平加以本质区分,而不是对点状认知的层级区分,如在“关联”层级会调用认知目标里的理解、运用来完成任务,在“抽象扩展”层级可能需要分析、评价、综合、创造等认知活动的参与。
由此看来,彼格斯的分层具有一定的包容性,以思维发展为线索基本涵盖了前两个分类的认知层级,而且避免了层级交叉与亚类重叠的问题。不妨以此为参照,从思维状态上对深度学习进行层级区分。事实上,认知领域里的深度学习关注整体认知,即不是进行碎片化学习,而是整合知识形成某种完整识见,也就是所谓的“‘深’在思维加工水平上” [31]。基于此,本研究以知识或问题为认知对象,将三类认知目标的不同层级综合成深度学习的两个水平状态,命名为“联系与迁移”“批判与创造”。
“联系与迁移”是对既定的知识或问题进行情境化解释、推理、分类与总结,并通过知识点前后、新旧之间的相互关联,内化成自我的知识,建构某种知识或问题的网络或图谱,然后能将此迁移到相似或不同的情境中,解决相关知识或问题。其中,理解是联系的基础,运用是迁移的表现,关联则融会了理解与运用所表现出来的迁移状态。这里所表述的不是脱离具体情境的一般性的知识目标,如“学生能在规定电流(单位为安培)和电阻(单位为欧姆)条件下运用欧姆定律计算电压”[32],而是针对某项任务或问题所表现出来的认知综合体,如“学生能够运用欧姆定律解决电压计算的实际问题”,不仅需要学生理解欧姆定律,而且能够调用与此相关的知识,灵活应用于不同的情境。
“批判与创造”是对不确定知识或开放性问题(结构不良问题)的分析、评论、综合,经由归纳或演绎等抽象形式,形成新认识、再造新知识。它是一个连续的系统思维过程,以分析为起点,通过核查、推理、论证、判断、反思等活动,生成或建构新图式,如多种解题方法、有理有据的解决方案、富有创见的作品等,不只是寻求问题的正确答案或确定的知识。
三、综合性目标分类中的深度学习分层
(一)霍恩斯坦四领域深度学习层级
霍恩斯坦不满于布卢姆将认知、情感和心理动作领域各自分开研制教育目标的做法,认为“(三个领域)作为独立的实体,缺乏统一的背景,具有不同数量的类别,分类意图又是不平行的,类别内部和跨类别以及子类别的术语表达也各不相同”,“没有形成一个综合的行为领域促进作为一个完整的人的发展目标”[33],需要有一个综合的分类法,反映认知、情感和心理动作领域目标的组合。为此,霍恩斯坦引入教学的系统观点,基于人的完整性建构了由输入、过程、输出和反馈构成的概念框架。[34]其中,“输入”指信息或内容(他人的或外在的知识),是学生学习一门学科所要掌握的相关内容,具体包括符号性、描述性、处方性和技术性信息。“过程”是指学习者经历的学习体验,体现为落实认知、情感、心理动作等目标,或将它们整合为行为领域目标。“输出”即学习的结果,使学习者成为有知识、有文化和有能力的完整个体。“反馈”是对结果进行监控,确定预期和实际成就水平之间的差异,并对信息(内容)、目标进行调整。在这个框架中,教育目标作为学习过程或体验被重新定义,“认知、情感和心理动作领域可以彼此独立使用,也可以组合成一个行为领域” [35],各自拥有相互关联的五个层次的目标(具体见表1),而布卢姆认知目标分类里的“知识”则被改造成为“输入”中的四类信息或内容。
表1 霍恩斯坦教育目标分类[36]


仔细分析每个领域五个层次所列动词的具体含义,认知领域的“概念化”和“领会”,尚未达到深度学习的要求,这两个层次与布卢姆认知目标的前两个层次没有多大区别,到了“运用”层次,强调“能够阐明问题或情况,并使用适当的原理与程序解决具体问题或情况” [37],才进入深度学习。对于情感和心理动作领域,有关深度学习的大多数研究强调学生的积极参与和全身心投入,而不是被动响应、简单反应或模仿。在情感领域,“接受”要求学生愿意接受和关注某些刺激,是兴趣的最低要求,带有相当的被动性;“反应”是指学生对某些刺激物做出反应,并能评估其中的感受;“价值判断”是指对某些事物的价值表达一种意见或看法;“信奉”是指信任和承诺某一价值观并将其视为指导原则;“展露个性”是指依据价值观和信念展示及调适行为。[38]在心理动作领域,“知觉”是指能够接受和识别与具体概念、观念和现象相关的刺激;“模仿”是指激活、仿效和协调自然潜能,进而形塑与一般模式或情境一致的行为方式;“生成”是指整合能力倾向和行为表现,将所获得的品质和特征用于技能识别;“创作”是指有效地保持与调适相关技能以实现既定的功能;“精熟”是指创新与完善各种能力。[39]就五个层次的各自内涵及其所包涵的具体细目来看,情感领域的“价值判断”“信奉”“展露个性”与心理动作领域的“生成”“创作”“精熟”具有深度学习自我领域的素养特征。如果将三个领域综合成行为领域(这是霍恩斯坦具有创造性的综合性目标类型),“适应、表现、志向”成为深度学习的三个层级表现。
(二)马扎诺三系统深度学习层级
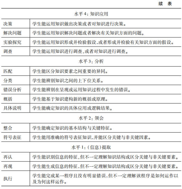
马扎诺针对布卢姆教育目标分类学的理论困境,即“从逻辑或经验的角度来看,布卢姆分类学只是提供了一个简单、线性的行为主义模型,其层次结构没有很好地结合在一起”[40],提出以知识为基础的三个智力过程系统参与的人的学习行为模式,以此为据建构了二维目标分类框架。一个维度表示知识的三个领域,分别是信息、智力程序(mental procedure)和心理动作程序;另一维度表示智力过程的三个系统六种水平,分别是认知系统中的(信息)提取(retrieval)、领会、分析、知识应用四个水平,以及元认知系统/水平和自我思维系统/水平。概括起来,教育目标就是智力过程在三个知识领域所要达到的六个水平,强调思维与情意的融合,超越了布卢姆的单维框架与单向度关注。每个水平均包涵不同类型的表现方式,具体见表2。这六个水平是根据处理流程和意识水平进行区分的,不同于布卢姆和安德森根据认知的复杂性进行排序。在马扎诺看来,自我思维是第一道程序,它决定了学生学习某一知识的积极性。当自我思维确定了知识的重要性后,就要启动下一个系统:元认知,它的任务是明确与知识相关的学习目标、制订学习计划。最后是认知系统的运作,它主要负责对信息进行加工,从简单的提取到复杂的知识运用。[41]在这个过程中,认知系统的意识水平最低,元认知系统其次,自我思维系统的意识水平最高。认知系统内部的四个水平,“提取”尚处于无意识的自动水平,其他三个意识水平逐级提升。由此推论,表2中的水平1尚未达到深度学习的要求,而水平2“负责将知识转换成恰当的形式以贮存在永久记忆中”[42],与布卢姆的“领会”层次没有本质区别,同样不属于深度学习范畴。而“分析”水平强调对已领会的知识进行精细加工(elaborate),具有深度学习的典型特征。从水平3开始,才进入深度学习视域。其中,水平5和水平6融合了认知与情意要素,强调全身心投入的整体学习,达到更高的深度学习水平。如果从处理流程的角度来看,“元认知”与“自我思维”成为深度学习的重要基础,由此生发出两个层级的表现形式:分析与知识应用。在这个意义上说,马扎诺教育目标分类中的深度学习更像是一个四层联结的综合体。
表2 马扎诺目标分类及其心理动作[43]


(三)综合性目标分类中的深度学习层级:一种整合的视角
霍恩斯坦四个领域三个层级的深度学习与马扎诺四个水平的深度学习不尽相同,但仔细分析其中的具体指向,发现有不少相似之处。如果以霍恩斯坦行为领域为参照,“适应”的目标是“学生能够在一定程度上熟练地运用他们的知识和能力,在与初次接触到的知识、技能和情感相似或不同的真实或模拟的情境中,解决问题”[44],而马扎诺的“分析”“知识应用”两个水平正是以问题解决为旨趣,分类、概括、探究信息、智力程序和心理动作程序等知识,解决具体问题。可以说,“分析”“知识应用”等同于“适应”层级的“运用”“生成”,只是缺少“分析”与“知识应用”中的情感体验。“表现”是指“评价不同情境并采取实际行动,即依据情境分析、求证、评价及整合知识、价值观与信念并开展行动”[45]。这与元认知有许多相似处,“元认知是对不同类型思维的监控、评估和调节,即负责执行监控(executive control)”[46],两者可以归为一个类目与层级。“志向”包括在知识、技能和情感中表现出来的价值观和信念,这些价值观和信念使人变得精通、卓越、完善和成功,并解决复杂的问题或情况,涉及学生获得高层次的实践知识,更高水平的技能、价值观和专业知识,更高水平的敏感性、艺术性、创造性和智慧,进而做出理性的判断和决定。[47]自我思维由态度、信念与情绪等组成,它们之间相互联系,决定动机强度和注意力的大小。具体来说,自我思维决定了是否介入某一个特定的任务,也决定了在完成这个任务时投入多少精力。[48]可以看出,“志向”和“自我系统”都特别强调信念、情绪与价值观在任务决策、知识建构和思维发展中的重要性,要求学生在任务学习中完善这些非认知因素,并利用这些因素更好地完成任务。
由于两种分类学说用不同的术语来表达基本相同的深度学习层级,我们尝试进行整合,区分三个层级的深度学习目标,分别是适应情境,分析与应用知识;执行监控,建构自我认知;坚持信念,展示自我。这三个层级呈现出深度学习关于知识与自我的不同关系:第一个层级是以知识掌握与应用为主线,伴以积极的自我体验,如耐心、负责、毅力、合作等,适应不同的知识情境,解决确定或不确定的问题。第二个层级是通过监控、评价、调节知识学习过程与结果,成就自我,形成新的认知与价值观念及情感反应。第三个层次是以自我为主线,能够充满信心地完成具有挑战性的任务或复杂问题,并能获得更高层次的智慧、价值观念和成就体验。这三个层级的划分可以看作对素养视域下深度学习内涵的某种解析,也是对认知与自我领域深度学习素养的分等级解释。
四、深度学习分层的课堂评价意义
基于教育目标分类学厘清两种取向深度学习的不同层级,对于教师开展课堂评价具有重要的指导意义。为什么聚焦深度学习目标分层对于课堂评价的意义,而不是教学或其他方面,主要出于三方面考虑。一是教育目标分类学最直接的用途是指导测验编制与课堂评价,从中析出的深度学习目标层级就应优先考虑如何运用于评价。二是课堂评价对于教学具有工具与解放意义。[49]优先思考课堂评价的作为,才能更好地发挥其促使教与学转换的催化剂作用。因为有一种观点越来越被大家接受,即“教师应先学会评价再学习上课”[50]。讲清楚课堂评价的意义,“为深度学习而教”会更有方向感。三是澄清促进学习的课堂评价之对象。自20世纪90年代以来,促进学习的评价成为一种新范式得到广泛讨论与实践,关于促进什么样的学习却不甚了了,现在分清深度学习的目标层级,可以为评价所促进的具体对象找到落脚点。课堂评价作为非正式评价,伴随整个学习过程,其目的在于促进学生发生真正的学习,而不是对学习结果与质量进行简单的区分与评判。从促进深度学习的视角来看,深度学习的分层使课堂评价的目标、方法、任务与技术变得有据可循。
(一)有助于明晰评价的目标指向及其层次
课堂评价理论认为清晰的学习目标是高质量评价的基础。明确了深度学习目标及其层级,师生就可以据此开展评价设计与实践。当然,教师需要了解不同领域的深度学习目标,区分不同层次之间的差异,明确学生达成目标应有的实际表现。认知领域的深度学习目标关注高阶思维发展,素养领域的深度学习目标强调自我、元认知与知识的三维一体。需要注意的是,不管是认知目标,还是综合性目标,都强调同一层次的整体性,不是对同一层级目标的分解和组合,如确认所要达到的目标是“批判与创造”,就要按整体思维去设计相应的目标,而不是再将它分解为“分析、评价、创造和抽象”诸要素,再进行叠加。也就是说,不能将深度学习的层级目标割裂开来陈述,而应聚焦目标的核心,综合起来叙写。
(二)有助于选择适合深度学习目标的评价方法
基于两个领域深度学习目标的分析,为了深度学习的课堂评价所使用的方法应不同于测量学视域下的纸笔练习、考试以及简单的课堂问答,强调情境性、真实性和过程性,如表现性评价、档案袋评价、交流式评价、学生自我评价与同伴评价等。当然不是针对某类目标把这些方法都用上,而是依据深度学习目标,选择与之匹配且经济实用的评价方法。对于认知领域中的“联系与迁移”,交流式评价和表现性评价更为合适。交流式评价通过师生间的深入对话,帮助学生更好地联系新旧知识,建构知识图谱;表现性评价设计具有挑战性的任务,引导学生将知识图谱应用、迁移到任务情境中。“批判与创造”层次应以表现性评价与自我评价为主,兼顾档案袋评价与同伴评价,启发学生的批判与自我反省意识,以档案袋的方式累积性地呈现学生的学习成果。对于综合性目标的三个层次,自我评价应一以贯之,因为“自我评价有助于提高学习动机、参与度和效能感”[51]。在此基础上,第一个层级应以交流式评价为主,兼顾表现性评价,第二个层级可以综合运用表现性评价与交流式评价,第三个层级更多地运用档案袋评价与表现性评价。
(三)有助于设计引发深度学习的评价任务
目标与方法明确之后,为了实现目标的任务设计就变得至关重要。一般来说,所设计的评价任务应能使学生展示出他们所掌握的知识或技能,对于高阶思维来说,任务所用的材料应具有引导性和新奇性。[52]引导性是指所提供的材料能引起、激发学生的思考;新奇性关注材料的新,新在课堂教学中没有使用过又有一定难度。从深度学习的两个认知层级和三个综合层级的具体表现来看,除引导性和新奇性外,评价任务还应强调情境性和开放性,加强与学生生活世界的联系,促使学生在不确定性中探寻新知、增强自我反省意识。对于认知领域的两个层级来说,“联系与迁移”侧重知识性任务的设计,给予一些引导性材料,使之具有一定的挑战性,让学生在相关情境中做出可预料的建构反应。“批判与创造”侧重实践性任务的设计,完全开放,关键在于考察思维的深度和成果的创新。对于综合性的三个层级来说,第一层级关注需要新材料引导的知识性任务,设计一些融入并反映儿童生活的情境。第二层级关注需要反思意识参与的完全开放的复杂任务,设计一些高于现实生活的抽象或历史世界的情境。第三层级强调需要意志力的长周期、高难度任务,设计的情境应关注需要自我深度参与的想象世界。
(四)有助于开发观测深度学习程度的评价技术
课堂评价的最终目的是促进深度学习,但在过程中也需要了解学生所达到的深度学习程度,以便更好地监控与调整学习进程。在认知与综合两个领域,对深度学习进行了明确的目标层次划分,无疑为观察学习达成度的评价技术研制提供了参照点。这些参照点主要落实在指向学习目标的评价任务上,所应开发的技术也就针对任务而为。由于深度学习的评价任务不是获得一个正确答案那么简单,往往需要在知识、方法、思维、情感等方面采集一些证据方能做出判断,所以采用的评价技术主要是评价标准。评价标准又称之为“评分规则”,就是判断学生反应、成果或表现质量的指南、标准或原则。具体来说,它是“将一个任务划分成若干个组成部分,并对每个组成部分的可接受或不接受的表现水平进行详细的质量描述”。[53]一般来说,评价标准会将任务所要达到的深度学习目标至少分成三个等级来描述其不同表现,区分出不同层次深度学习的各个等级的整体表现,或是各个等级在不同深度学习点上的表现,如综合性目标第一层级的情感点、分析点、知识应用点。研制这样的评价标准,学生应有知情权或参与其中,教师邀请学生一起讨论与交流,分享成果。如是,评价标准不仅成为教师评价任务的工具,也成为学生自我评价的支架,帮助学生明确自己的深度学习达到什么程度,还需要怎样的努力才能达到更高的水平。
参考文献:


(作者:郑东辉,宁波大学教师教育学院教授)
中国创新教育网 版权所有:站内信息除转载外均为中国创新教育网版权所有,转载或摘录须获得本网站许可。
地 址:潍坊市奎文区东风大街8081号 鲁ICP备19030718号
鲁公网安备 37070502000299号